
Hodnocení efektivity systému vytápění s absorpčním tepelným čerpadlem GAHP A
Přehled pro praxi zajímavých výsledků zaměřených na hodnocení samotného zařízení byl shrnut v předchozím příspěvku "Provozní parametry plynových tepelných čerpadel GAHP". Tam byly stanoveny průměrné a sezonní výkonové parametry, environmentální efekt vhodně implementovaného GAHP a uvedeny podmínky, za kterých bylo dosaženo optimálního provozu v rámci měření. Cílem tohoto příspěvku je rozšířit předchozí shrnutí o efektivitě celého systému vytápění s plynovým tepelným čerpadlem GAHP. Článek věnující se samotnému zařízení naleznete zde.
V současné době je kladen velký důraz na hodnocení systému vytápění jako celku nad rámec hodnocení provozu samotného zdroje. Tento požadavek má své opodstatnění, kdy efektivita celého systému je rozhodujícím faktorem s ohledem na úsporu energií či financí. Ten hraje zásadní roli především u rozsáhlých systémů, kde je výsledná energetická účinnost celého systému tvořena řadou dílčích technologií. Kromě již zmíněného zdroje tak může hrát roli účinnost a podíl bivalence, způsob distribuce tepla, příprava teplé vody, způsob větrání, či přítomnost dalšího obnovitelného zdroje (např. solárních panelů). I tak lze předpokládat, že energetická účinnost zdrojů, bude mít na výsledné efektivitě celého systému zásadní vliv. Ta, jak bylo popsáno v předchozím příspěvku, není konstantní. Efektivita zdroje je významně ovlivněna způsobem provozum, respektive jeho implementací.
Hlavními faktory, jež ovlivňují zdroj jsou oscilace systému a hodnota žádané teploty vody. Ty lze do určité míry ovlivnit regulací zdroje. Ta však má jen omezené možnosti. Naprosto klíčovou roli hraje návrh systému. To, jak je systém navržen s ohledem provoz tepelného čerpadla, tedy je li vhodně dimenzován výkon zdroje, je-li hydraulicky vyvážen (teploty, průtok) a má-li dostatečnou akumulaci se významně projeví na celkové energetické efektivitě provozu celého systému. Právě návrhu samotného systému pramení řada potíží, které pak lze v provozu jen obtížně eliminovat.
Naprosto zásadní roli zde hraje samotná volba hydraulického zapojení, a to především ve vztahu k žádané teplotě vody v systému. Jde například o společný ohřev vody pro vytápění, ohřev teplé vody, vody pro vzduchotechniku, či vody pro technologické procesy. Zde i marginální spotřeba s vysokou žádanou teplotou, může degradovat efektivitu systému jako celku.
Metodika měření
Měření probíhalo současně s měřením samotného zařízení. Předmětem měření bylo opět vzduchové plynové absorpční tepelné čerpadlo GAHP – A. Měření bylo provedeno stejným způsobem a stejnými měřidly tedy na základě energetické bilance. Byla měřena celková spotřebovaná energie celého systému a celková dodaná energie z celého systému. Pro hodnocení byl nad rámec hodnocení čerpadla použit celkový faktor využití plynu ∑GUE a celkový poměr primární energie ∑SPER. Ty jsou vypočtené ze vztahů:
| ∑GUE = | Qc |
| Qgen |
| ∑PER = | Qh |
| Qh*fgas + Qge.e.*fe.e. |
V rovnicích (1) a (2) je:
| Qh. | celková produkce tepla | (Wh) |
| Qgas | celková spotřeba tepla | (Wh) |
| Qe.e. | spotřeba elektrické energie | (Wh) |
| fgas | faktor primární energie pro zemní plyn fgas = 1,0, dle Directive EU (2018/844) |
(-) |
| fe.e | faktor primární energie pro elektrickou energii fe.e = 2,6, dle Directive EU (2018/844) |
(-) |
Za účelem měření celkové efektivity systému byly vybrány čtyři instalace s rozdílnou strategií provozu. U těch byla nad rámec výkonových parametrů tepelného čerpadla měřena i energetická bilance celé otopné soustavy. Měření bylo provedeno na kotelnách 6, 7, 10 a 11.
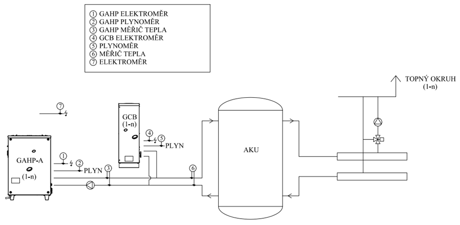
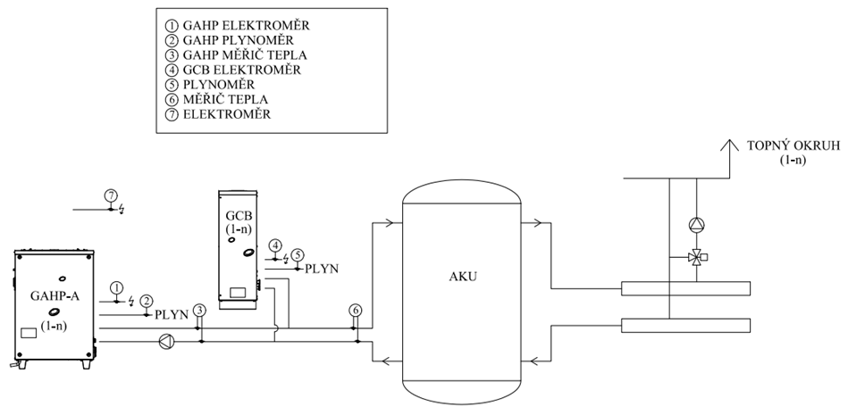
Kotelna číslo 7 pracovala s kaskádou dvou tepelných čerpadel a jednoho kondenzačního kotle. Kaskáda byla využita pouze pro vytápění. Schéma zapojení kotelny číslo 7 je na obrázku 1.
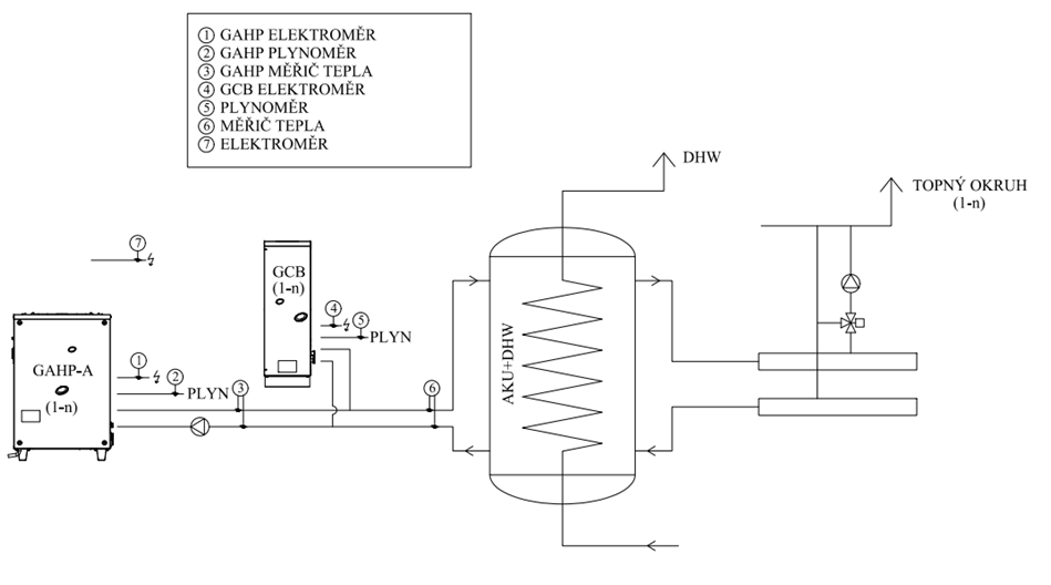
Kotelna 6 pracovala s kaskádou dvou tepelných čerpadel a jednoho kondenzačního kotle. Tepelná čerpadla ohřívala vodu pouze pro vytápění. Kondenzační kotel sloužil jako doplňkový zdroj v režimu vytápění a odděleně ohříval teplou vodu. Schéma zapojení soustavy číslo 6 je na obrázku 2.
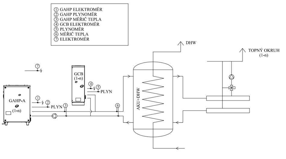
Kotelna číslo 10 pracovala opět s kaskádou dvou tepelných čerpadel a jednoho kondenzačního kotle. Tepelné čerpadlo ohřívalo vodu pro vytápění a mohlo být použito pro předehřev teplé vody za podmínky. Podmínkou pro použití předehřevu bylo, že teplota na dně zásobníku musí být nižší než teplota pro vytápění. Tepelná čerpadla nijak nereagovala na požadavek na teplou vodu. Kondenzační kotel pak byl použit jako doplňkový zdroj pro vytápění a pro ohřev teplé vody. Schéma zapojení kotelny číslo 10 je na obrázku 3.
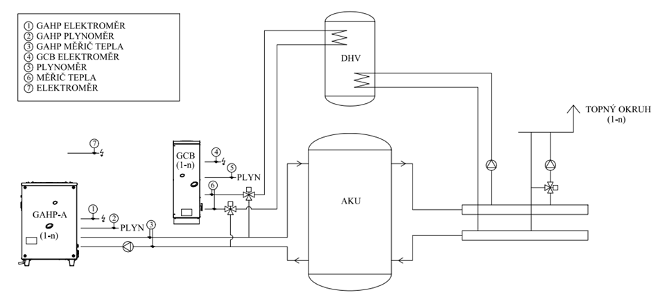
Kotelna 11 pracovala s kaskádou pěti tepelných čerpadel a jednoho kotle. Tepelná čerpadla ohřívala souběžně vodu pro vytápění i teplou vodu. Kondenzační kotel plnil funkci doplňkového zdroje kaskády. Schéma zapojení kotelny číslo 11 je na obrázku 4.
Sezonní topné faktory systému s GAHP
Celkový sezónní poměr primární energie (∑SPER) sledovaných kotelen se pohyboval v rozsahu 0,96–1,13. Nejlepší hodnoty bylo dosaženo v kotelně číslo 7, nejhorší pak v kotelně 11. Naměřené hodnoty jsou uvedeny v tabulce 1.
Tabulka 1: Hodnoty energetických toků
|
Číslo instalace |
Teplo dodané GAHP |
Teplo dodané CGB |
Celková spotřeba elektrické energie |
GAHP |
CGB |
Kotelna |
||
|
QC (MWh) |
QCk (MWh) |
Qee (MWh) |
GUE (-) |
SPER (-) |
ηk (-) |
GUEos (-) |
SPER os (-) |
|
|
7 |
92,52 |
2,42 |
3,37 |
1,36 |
1,23 |
0,89 |
1,31 |
1,13 |
|
6 |
58,31 |
11,27 |
2,2 |
1,41 |
1,27 |
0,86 |
1,28 |
1,06 |
|
10 |
225,19 |
52,62 |
6,31 |
1,37 |
1,25 |
0,87 |
1,26 |
1,08 |
|
11 |
301,17 |
3,39 |
10,1 |
1,16 |
1,08 |
0,87 |
1,14 |
0,96 |
Kotelna 7 využívala kaskádu zdrojů pouze pro vytápění a žádaná teplota byla řízena ekvitermně s konstantou 1 a bez útlumu. Tepelná čerpadla pokryla většinu sezónní potřeby tepla, přičemž podíl energie dodané tepelnými čerpadly proti kondenzačním kotlům byl 38,2:1. Žádaná teplota pro vytápění v kotelně 6 byla opět řízena ekvitermně s konstantou 1,2 a s útlumem 8 h. Podíl energie dodané z tepelných čerpadel k energii dodané z kondenzačních kotlů je 5,2:1. Teplota vytápění v kotelně 10 byla řízena ekvitermně s konstantou 1,2 bez nastaveného útlumu. Podíl energie dodané z tepelných čerpadel k energii dodané z kondenzačních kotlů byl 4,3:1. Kotelna 11 využívala kaskádu zdrojů pro souběžný ohřev vytápění a teplé vody. Aby bylo dosaženo dostatečné teploty teplé vody byl provoz řízen fixně s nastavenou teplotou na hodnotě 63°C. Podíl dodané energie z tepelných čerpadel k energii dodané z kondenzačních kotlů byl 88,8:1. Žádaná teplota teplé vody byla ve všech kotelnách s odděleným ohřevem 55°C.
Nejlepšího hodnocení bylo dosaženo v kotelně 7, tedy v kotelně kde kaskáda zdrojů pracovala pouze pro vytápění. Zde mohl být optimálně využit potenciál tepelného čerpadla. V tomto zapojení byl také naměřen nejmenší rozdíl mezi hodnotícími parametry tepelného čerpadla a celé kotelny. Nejlepších výsledků pro kombinovaný ohřev (ÚT + TV) bylo dosaženo v kotelně s odděleným ohřevem teplé vody s částečným předehřevem. Tepelné čerpadlo mohlo optimálně pracovat v režimu vytápění a částečně se podílet na ohřevu teplé vody. Podíl energie dodané kotlem na ohřev teplé vody se však již projevil na zhoršení hodnotících parametrů celého systému oproti výsledkům samotného čerpadla. Nejhorších výsledků bylo dosaženo v kotelně se souběžným ohřevem tedy v kotelně 11 a to i přes nejvyšší podíl tepelných čerpadel na produkci tepla. Původ lze hledat už v nízkém faktoru využití plynu (GUE) samotných čerpadel jež je způsoben trvale vysokou žádanou teplotou. Výsledky jsou přehledně zobrazeny na obrázku 5.
Účinnosti samotných kondenzačních kotlů se pohybovaly v hodnotách 86–89 %. Nejvyšší hodnoty 0,89 bylo dosaženo, když kondenzační kotel pracoval jako špičkový zdroj k GAHP v ekvitermním provozu pouze pro vytápění.
Závěr
Z výsledků je patrné, že samotný podíl tepelných čerpadel na produkci tepla není rozhodujícím faktorem zajišťujícím efektivní provoz otopné soustavy. V kotelně 11 bylo i přes vysoký podíl čerpadel na produkci tepla dosaženo nejhoršího využití primární energie z měřených soustav. Oproti tomu v kotelně 10, kde bylo tepelné čerpadlo optimálně provozováno pro vytápění a pro teplou vodu byl použit kondenzační kotel dosáhl systém lepších výsledků. Lze to vysvětlit tak, že pozitivní efekt plynoucí z možnosti optimálně provozovat čerpadlo pouze pro vytápění je vyšší, než je efekt plynoucí z jeho použití pro ohřev teplé vody.
Hodnoty faktoru využití plynu celého systému byly ve všech případech vyšší, než byla účinnost provozu samotných kondenzačních kotlů. Kotelna doplněná o tepelné čerpadlo měla vyšší relativní účinnost využití plynu o 0,42 v nejlepším případě a o 0,27 v nejhorším případě oproti provozu samotného kondenzačního kotle.
Nejlepšího využití primární energie bylo dosaženo v kotelně, kde byla kaskáda zdrojů využita pouze pro vytápění v téměř optimálním provozu a s vysokým podílem tepelných čerpadel na celkové produkci tepla. Nejlepší hodnoty využití primární energie u kombinovaného ohřevu bylo dosaženo v kotelně s odděleným ohřevem teplé vody a částečným předehřevem. Faktor primární energie celé kotelny v tomto zapojení byl 1,08. Z citovaných měření vyplývá, že kotelna pracující pouze s kondenzačními kotli pro kombinovaný ohřev má potřebu primární energie 0,71. To představuje o 34 % nižší potřebu primární energie, než má kotelnu s kombinovaným ohřevem a instalací absorpčního tepelného čerpadla.
Rychlý kontakt
Obchod:





