
Správný návrh systému začíná u samotného zdroje. Tím, že plynová tepelná čerpadla lze efektivně kombinovat s plynovými kotli, což je stále velice účinný zdroj, není nutné pokrývat tepelnými čerpadly celou tepelnou ztrátu objektu.
Návrh zdroje
Na grafu číslo jedna je zobrazen model potřeby tepla pro vytápění, žádané teploty pro vytápění a venkovní teploty ve vztahu k provozním hodinám pro středně teplotní aplikace v průměrných klimatických podmínkách.
Obrázek 1: Model potřeby tepla pro vytápěná u středně teplotní aplikace v průměrných klimatických podmínkách
| PLRh | – | Potřeba tepla pro vytápění | 
| Tout | – | Žádaná teplota na výstupu zdroje | 
| Tj | – | Venkovní teplota | 
Z grafu je patrné že naprostou většinu roku lze vystačit s pokrytím méně než 60 % tepelné ztráty budovy. S ohledem na investiční optimalizaci tak není doporučeno pokrývat více než 60 % potřeby tepla plynovými tepelnými čerpadly. Doporučený výkon tepelných čerpadel se tak pohybuje mezi 40-60 % tepelné ztráty objektu při venkovní výpočtové teplotě. Tím lze dosáhnout maximálního provozního využití unikátního zdroje a výkonovou špičku vykrýt levnějším kondenzačním kotlem.
U aplikace tepelného čerpadla vzduch/voda je to z investičního hlediska téměř nezbytné, jelikož těmto tepelným čerpadlům klesá v kritickém období výkon nejvýrazněji. To je způsobeno zvýšením žádané teploty a snížením venkovní teploty v kritických dnech. Plné pokrytí tepelnými čerpadly by tak bylo investičně nákladné.
Plynový kotel je navíc pro svou jednoduchost vhodný i jako výkonová záloha pro případ poruchy. Na obrázku dva je do grafu vyznačena potřeba tepla, kterou lze dodat tepelným čerpadlem při pokrytí 40 % tepelné ztráty budovy.
| A | – | Oblast plného zatížení tepelného čerpadla | 
| B | – | Oblast částečného zatížení tepelného čerpadla | 
| C | – | Oblast použití bivalentního zdroje | 
Kaskády kotlů a čerpadel, lze navíc instalovat ve čtyř trupkovém zapojení kdy část kotlů nezávisle ohřívá vodu pro vysokoteplotní aplikace. Tepelné čerpadlo tak může být optimáílně využito pro středně teplotní a nízko teplotní aplikace, kde dokáže plně využít svůj potenciál. Systémy s vysokou žádanou teplotou (typicky ohřev teplé vody, ale třeba i ohřev vody pro vzduchotechnické jednotky nebo vysokoteplotní otopná tělesa) jsou aplikace, kde tepelné čerpadlo nepracuje příliš hospodárně a žádaná teplota je na hranici technických limitů zařízení, případně je překračuje.
Návrh systému
V této kapitole nejsou popsány všechny specifikace týkající se návrhu plynové kotelny s absorpčním tepelným čerpadlem. Jsou zde pouze vyzdviženy ty nejdůležitější zásady, které jsou pro efektivní provoz zásadní a s kterými se v praxi setkáváme. Těmi jsou teplotní spád systému vytápění, vyvážení soustavy a řízení tepelného čerpadla.
Žádaná teplota
Pro hospodárný provoz každého tepelného čerpadla je naprosto zásadní teplotní spád systému vytápění. Absorpční plynové tepelné čerpadlo dokáže pracovat v rozsahu 35°C – 65°C. S rostoucí teplotou však klesá faktor využití plynu, jak je patrné z obrázku číslo tři. Žádanou teplotu 65 °C je tak doporučeno používat pouze pro pokrytí výkonové špičky v nejchladnějších dnech v roce. Z grafu vyplívá, že čím nižší je žádaná teplota tím lepších výsledků čerpadlo dosahuje. Není však doporučeno provozovat zařízení pod technickým minimem 35 °C. Pro tyto aplikace jsou k dispozici speciální nízkoteplotní verze. Středně teplotní verze při provozu pod 35 °C velmi rychle omrzají a dochází k nežádoucím ztrátám v důsledku odmrazování výparníku. Doporučený tepelný spád systému vytápění v běžném období se tak pohybuje okolo 35°C/45°C.
Vyvážení systému vytápění
Stejně jako žádaná teplota i přílišná oscilace systému má negativní vliv na chod tepelných čerpadel. Tepelné čerpadlo vždy spotřebuje část energie pro samotný start. Čím větší je tedy počet startů za určité období (průměrná doba běhu) tím horších výsledků tepelné čerpadlo dosahuje. V ideálním stavu by tak tepelného čerpadlo mělo běžet nekonečně dlouho. V reálném provozu to samozřejmě není možné. Pro optimální chod je doporučeno, aby otopná soustava umožnila sezonní průměrnou dobu běhu alespoň 30 minut a více. Je tak doporučeno využít kapacitu celého systému vytápění. Aby toho mohlo být dosaženo, je naprosto nezbité dosáhnout správného vyvážení průtoky vody přes hydraulický oddělovač, je li použit. V praxi mohou nastat tři varianty:
| 1. | Průtok primárního a sekundárního okruhu je stejný | 
| 2. | Průtok primárního okruhu je nižší než průtok sekundárního okruhu | 
| 3. | Průtok primárního okruhu je vyšší než průtok sekundárního okruhu | 
Na prvním obrázku je stav kdy průtok primárního a sekundárního okruhu je vyrovnaný. Jde o ideální stav, kdy nedochází k přehřívání hydraulického oddělovače a současně výstup do sekundárního okruhu je na nejvyšší možné teplotě. Stav na druhem obrázku, kdy průtok primárního okruhu je nižší než průtok sekundárního okruhu, je příznivý pro zdroj. Zdroji se vrací nejnižší možná teplota. Tento stav nicméně může způsobovat diskomfort na straně spotřeby a zbytečné zvyšování požadavku na teplotu vody a tím i ztrátu topného faktoru. Stav, kdy průtok primárního okruhu je vyšší než průtok sekundárního okruhu je příznivý pro spotřebu, která si odebírá pouze požadované teplo, ale není příznivý pro zdroj. V takovém stavu se zdroji trvale přehřívá vratná voda čímž dochází k poklesu topného faktoru a k cyklickému spínání. Jde o častý jev u systému vytápění se všemi směšovanými okruhy.
Pokud musí být použit hydraulický oddělovač, pro zmírnění oscilace je doporučeno použít akumulační nádrž. Ta nejen zvětšuje objem vody v systému, ale zpomaluje oscilaci, pokud není soustava vhodně vyvážena. Také složí jako zásobník pro dochlazení tepleného čerpadla při vypnutí topného systému. Její doporučená velikost je 500 l na první čerpadlo v kaskádě, 300 l na druhé čerpadlo v kaskádě a 200 l na každé další čerpadlo v kaskádě.
Řízení a regulace
Řízení a regulace spolu s návrhem soustavy, hraje klíčovou roli ve výsledné efektivitě provozu celého systému. Jak bylo uvedeno v předchozích dvou odstavcích ideální provoz by byl při nejnižší teplotě a co nejdelší době chodu. Oba tyto faktoru může způsob řízení a způsob provozu významně ovlivnit.
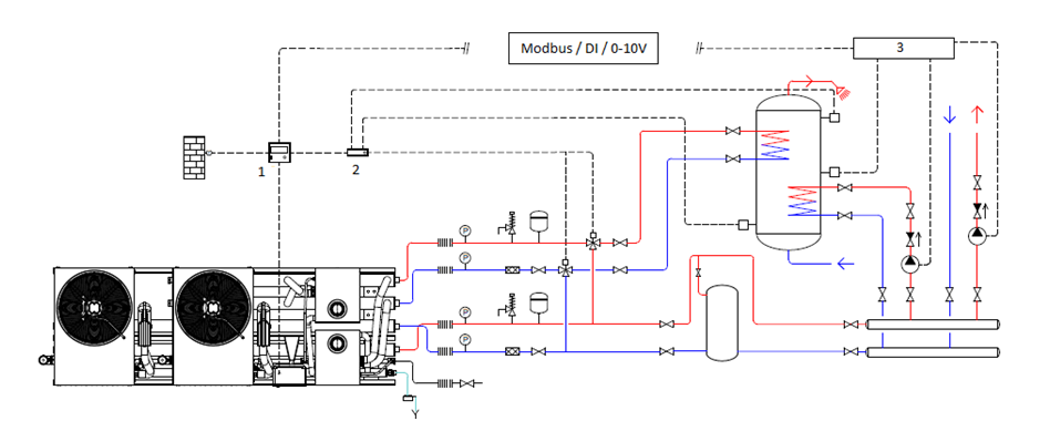
Základní sada regulace Robur obsahuje ovladač kaskády (DDC) a rozšiřující modul (RB). Základní ovladač je kaskádový řadič, který umí na základě rozdílu mezi žádanou teplotou a skutečnou teplotou sepnout ideální počet jednotek. Rozšiřující modul je rozhraní pro ovládání externích zařízení. To dovede do kaskády přidat dva externí zdroje a ovládat přepínací ventily topení / teplá voda. Regulace Robur tedy dovede plně řídit stranu výroby tepla (eventuelně chladu). Ač má ovladač Robur základní funkce ekvitermního regulátoru jako je generování žádané teploty na základě venkovní teploty, nastavení časového programu či vypínání od venkovní teploty, není primárně určen pro řízení celého systému. S ohledem na specifika každé konkrétní instalace doporučujeme systém individuálně osadit dle konkrétních požadavků vhodnou regulací. Regulace by pak měla umět nejen řídit stranu spotřeby, ale také předat požadavek na kaskádový řadič v podobě uvolnění chodu, žádané teploty, ale také číst poruchy a další provozní stavy. Vše je znázorněno na obrázku číslo 5.
Obrázek 5: Doporučené schéma zapojení jednotek Robur (Prefabrikovaná sestava „Link“ 2 x plynové tepelné čerpadlo vzduch voda GAHP A a 2 x kondenzační kotel AY) pro vytápění a ohřev teplé vody včetně regulace
| 1 | – | Kaskádový řadič (DDC) | 
| 2 | – | Rozšiřující modul (RB) | 
| 3 | – | Regulace vytápění (není Robur) | 
Z výše uvedených informaci tak lze vyvodit několik zásad, které vedou k plynulému a efektivnímu provozu:
- Ekvitermní křivku požadovat již na výstupu ze zdroje.
 Teplotu, kterou vyžaduje nejslabší okruh z rozvaděče generovat na zdroji nikoli na směšovači. To umožní efektivní provoz tepelného čerpadla při nízkých teplotách.
- Téměř nulové převýšení na žádané teplotě ze zdroje.
 Výrazně nenavyšovat žádanou teplotu na výstupu ze zdroje oproti žádané teplotě na výstupu z rozdělovače. Výrazné navýšení vede k nežádoucímu přehřívání akumulační nádrže.
- Směšovat větve pouze v odůvodněných případech.
 Směšovat větve pouze v nezbytných případech jako je podlahové vytápění. Pokud to není nezbytné, využívat přímé větve s kvalitní zónovou regulací. Přímé větve umožní maximální využití vody v systému. To vede k zvýšení akumulace a tím i k plynulejšímu chodu zdroje.
- Trvale držet požadavek na zdroj při požadavku na vytápění.
 Minimalizovat oscilaci systému častým spínáním a prudkou změnou žádané teploty. Časté spínání kaskády a prudké změny teploty neumožňují kaskádovému řadiči vypočítat optimální počet jednotek pro plynulý provoz. Pokud dojde ke splnění žádané teploty řadič vypne všechny jednotky i při trvale sepnutém uvolnění.
- Aplikovat noční útlum i na žádanou teplotu na výstupu ze zdroje.
 Pokud je aplikován noční útlum, je doporučeno snížit i žádanou teplotu na zdroji. To se projevuje zvýšenou efektivitou tepelných čerpadel v důsledku snížené žádané teploty a následným plynulým chodem v době ohřevu pro komfortní režim.
Doporučená hydraulická zapojení
V této kapitole bude uvedeno pět doporučených zapojení, které se v praxi osvědčili. Půjde o zapojení kaskády kondenzačního kotle a plynového tepelného čerpadla v kaskádě pro vytápění a ohřev teplé vody. V dalších dvou schématech pak bude kaskáda doplněna o solární a fotovoltaické panely. V posledním schématu bude znázorněno zapojení plynového tepelného čerpadla země/voda v kombinaci s plynovým kotlem a solárními panely.
Vytápění kaskádou plynových čerpadel GAHP A (vzduch/voda) a kondenzačních kotlů
Doporučené zapojení kaskády plynových tepelných čerpadel a kondenzačních kotlů je zobrazeno na obrázku šest. Zdroje jsou zapojeny paralelně na primárním okruhu. To umožní funkční kaskádové řízení. Plynová čerpadla mají prioritu a pokrývají naprostou většinu roční spotřeby tepla. Pokud není jejich výkon dostatečný, připojí se plynové kondenzační kotle. Ty mají rychlý reakční čas a velmi dobrou výkonovou modulaci. To z něho činní kvalitní doplňkový zdroj. Díky senzitivnímu řízení kaskádovým řadičem kotle dodají pouze chybějící část výkonu tak aby byl zajištěn komfort v budově a zároveň nebyla narušena plynulost chodu tepelných čerpadel. Akumulační nádrž je zapojena proti proudě a slouží kromě zvýšení akumulační schopnosti systému i jako oddělovač hydraulických tlaků. Okruhy vtápění jsou připojeny přes rozvaděč tedy rozdělovač a sběrač.
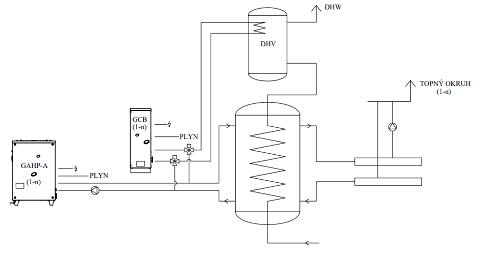
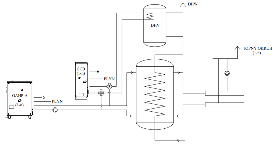
Vytápění a ohřev teplé vody kaskádou plynových čerpadel GAHP A (vzduch/voda) a kondenzačních kotlů
Doporučené zapojení pro vytápění a ohřev teplé vody kaskádou plynových čerpadel GAHP A a kondenzačních kotlů je na obrázku číslo sedm. Hydraulické zapojení systému vytápění je shodné s obrázkem pět. Oproti předchozímu zapojení je zde však doplněn ohřev teplé vody. Ten je řešen předehřevem v akumulační nádrži a odděleným ohřevem v zásobníku teplé vody. Jde o velmi praktické zapojení. V zimě, kdy je větší spotřeba teplé vody, je její velká část ohřívána v akumulačním zásobníku (např. z 15 °C na 45 °C). Kotel pak "pouze" dohřeje vodu na předepsanou teplotu (z 45 °C na 55 °C). Tepelné čerpadlo tak pracuje v optimálních podmínkách pro vytápění dle ekvitermní křivky, kotel dohřívá malý podíl teplé vody, kde by čerpadlo nepracovalo efektivně. Studená voda proudící přes akumulaci navíc dále snižuje teplotu vratné vody do tepelného čerpadla. Kotel je připojen přes třícestný ventil může tedy nezávisle ohřívat teplou vodu i pracovat jako špičkový zdroj pro vytápění. V létě, kdy je spotřeba teplé vody nižší a tepelné čerpadlo by ji ohřívalo neefektivně za cenu četných startů a opotřebení je plně ohřívána kondenzačním kotlem.
Obrázek 7: Vytápění a ohřev teplé vody kaskádou plynových čerpadel GAHP A a kondenzačních kotlů (GCB)
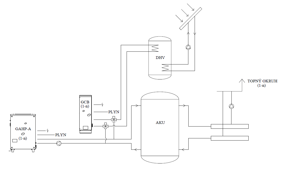
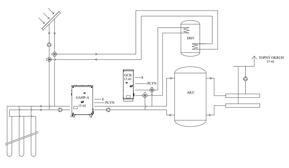
Vytápění a ohřev teplé vody kaskádou plynových čerpadel GAHP A (vzduch/voda), kondenzačních kotlů a dalšího zdroje tepla (solární panely, odpadní teplo)
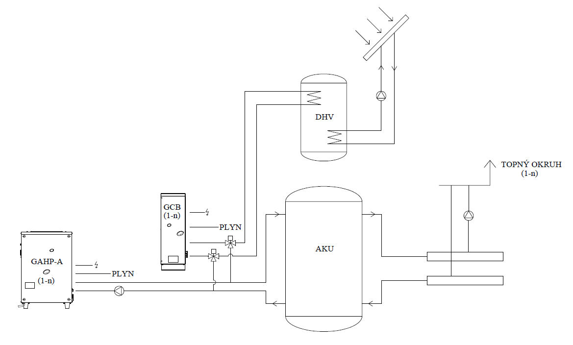
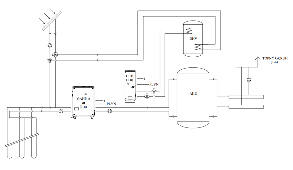
Kombinace plynového tepelného čerpadla, kondenzačních kotlů a solárního ohřevu pro vytápění a ohřev teplé vody je na obrázku číslo osm. Zapojení tepelného čerpadla a kotlů pro vytápění a ohřev teplé vody je shodný jako na obrázku číslo šest. Navíc je zde doplněn solární ohřev (eventuelně jiný zdroj tepla), který ohřívá teplou vodu v zásobníku namísto předehřevu tepelným čerpadlem. Obdobně lze využít přebytky ze solárního ohřevu i pro ohřev akumulačního zásobníku.
Obrázek 8: Vytápění a ohřev teplé vody kaskádou plynových čerpadel GAHP A, kondenzačních kotlů (GCB) a solárních panelů
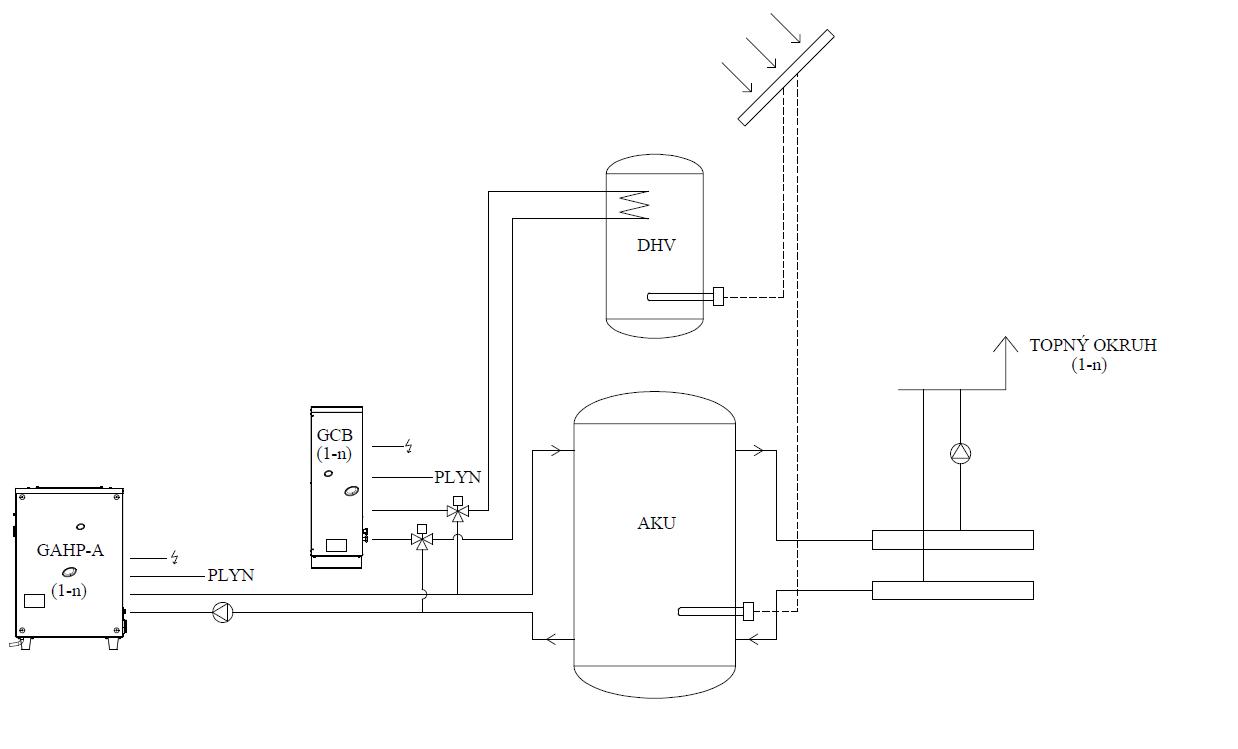
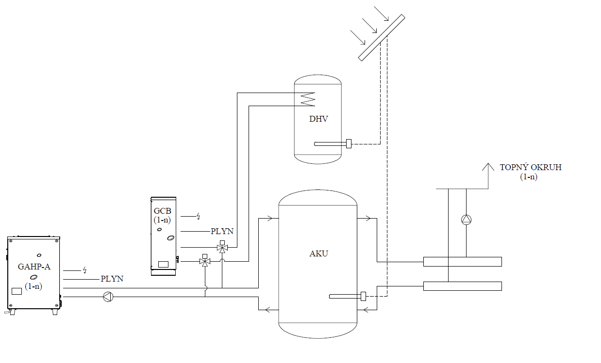
Vytápění a ohřev teplé vody kaskádou plynových čerpadel GAHP A, kondenzačních kotlů s využitím přebytků solární elektrárny
Schéma vytápění a ohřevu teplé vody kaskádou plynových čerpadel GAHP A a kondenzačních kotlů s využitím přebytků solární elektrárny je na obrázku osm. V principu jde o shodné zapojení jako v obrázku devět. Pouze solární systém je nahrazen fotovoltaickým a zásobník má místo trubkového výměníku topnou spirálu. Topná spirála je zapojena i do akumulační nádrže. To umožňuje využívat přebytky i pro vytápění v přechodném období.
Obrázek 9: Vytápění a ohřev teplé vody kaskádou plynových čerpadel GAHP A, kondenzačních kotlů (GCB) a fotovoltaických panelů
Vytápění a ohřev teplé vody kaskádou plynových čerpadel GAHP GS (země/voda), kondenzačních kotlů a dalšího zdroje tepla (solární panely, odpadní teplo)
Vytápění a ohřev teplé vody kaskádou plynových čerpadel v provedení země/voda, kondenzačního kotle a dalšího zdroje tepla (solární panely, odpadní teplo) je na obrázku deset. Toto zapojení elegantně řeší problém s přebytky tepla u termických solárních panelů v letním období. Solární panely plně pokryjí spotřebu teplé vody nejen v letních měsících, ale většinu roku. Přebytky v nejteplejších měsících se pak ukládají do vrtu tepelného čerpadla a v přechodném období ohřívají primární okruh, čímž zvyšují topný faktor tepelného čerpadla. Pomocí solárních panelů lze v přechodném období i přímo ohřívat akumulační nádrž pro vytápění. To však klade velké požadavky na kvalitu řízení a regulace.
Obrázek 10: Vytápění a ohřev teplé vody kaskádou plynových čerpadel GAHP GS, kondenzačních kotlů (GCB) a solárních panelů
Toto zapojení je investičně nákladnější oproti variantě vzduch voda, nicméně poskytuje jednu z nejnižších potřeb primární energie vůbec. Plynové tepelné čerpadlo země voda představuje jeden z nejefektivnější způsobů využití plynu pro vytápění. Solární panely pak dosahují vysoké účinnosti využití energie ze slunce. Tyto technologie si navíc s ohledem na jejich zapojení nijak nekonkurují, ale naopak se navzájem účinně doplňují. Toto zapojení, spolu se zateplením budovy, ušetřilo například na ZŠ v Dolním Újezdě téměř 80 % plynu oproti stavu před rekonstrukcí. Více informací zde.
Další informace
Pro více informací o navrhování systému vytápění s plynovými tepelnými čerpadly je online k dispozici projekční manuál včetně doporučených zapojení a projekčních podkladů v DWG. Projekční podklady najdete v našich dokumentech.
 Rychlý kontakt
 Rychlý kontakt Obchod:
 Obchod:  
                 
           










