
Krátce z historie absorpčních tepelných čerpadel ROBUR
Firma ROBUR funguje od roku 1956, přičemž vývoji absorpčních technologií se věnuje od roku 1991, kdy vznikly první plynem poháněné absorpční jednotky. V té době šlo pouze o chladící zařízení. Samotné absorpční plynové tepelné čerpadlo je vyráběno od roku 2004.
Na českém a slovenském trhu je firma ROBUR aktivní od roku 1993. Od roku 2009 jsou na český a slovenský trh dodávána i absorpční plynová čerpadla. Za tu dobu se povedlo instalovat více než 1000 absorpčních jednotek napříč všemi obory, kdy nejstarší v České republice již oslavily 15 let.
Aplikace technologie absorpčních tepelných čerpadel v praxi
Vytápění absorpčními jednotkami je nejefektivněji způsob využití plynu pro vytápění. Absorpční jednotky dosahují úspory cca 30 % oproti další nejúčinnější technologii na trhu, kterou je kondenzační plynový kotel. Oproti starším ne kondenzačním kotlům může jít o 40 % a více. Spolu s kondenzačními kotli pak absorpční čerpadla představují vysoce efektivní technologií ve výkonech od 50 do 500 kW.
S absorpčními čerpadly se tak můžeme setkat:
- u veřejných budov, kde je hlavní motivací snížení energetické náročnosti,
- u průmyslových a logistický parků, kde je hlavní motivace efektivita v diverzita příkonu energie,
- u čistě ekonomicky motivovaných instalací, které jsou typické pro rezidentní sektor.
Absorpční tepelná čerpadla vzduch/voda - vytápění
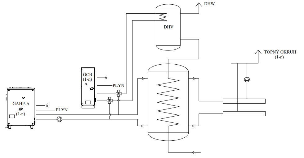
Absorpční čerpadla vzduch voda (GAHP A) jsou nejrozšířenější variantou této technologie na evropském trhu. Tepelné čerpadlo s paralelně zapojeným kondenzačním kotlem představuje efektivní zdroj pro budovy s tepelnou ztrátou nad 50 kW. Tepelné čerpadlo poskytuje vynikající využití plynu při přechodných podmínkách mírné zimy pro potřeby středně teplotních aplikací. Kondenzační kotel pak dokáže s velmi dobrou účinností doplnit potřebný výkon tepelného čerpadla v prudkých mrazech. Schéma zapojení je na obrázku 1.
Obrázek 1: Schematické zapojení kaskády absorpčního čerpadla vzduch/voda a kondenzačního kotle pro vytápění
Příkladem úspěšné instalace může být SOU Příbram. Zde došlo v rámci rekonstrukce za účelem snížení energetické náročnosti budov k zateplení pláště budovy, výměně oken a k rekonstrukci stávající plynové kotelny. Původní kotle byly nahrazeny kaskádou dvou tepelných čerpadel a tří kondenzačních kotlů. Výsledná spotřeba energie po rekonstrukci dosahovala téměř 30 % původní hodnoty před rekonstrukcí.
Zajímají vás další podrobnosti z této realizace? → Plynová tepelná čerpadla a kondenzační kotle pro vytápění OU Příbram.
Absorpční tepelná čerpadla vzduch/voda - vytápění a ohřev teplé vody
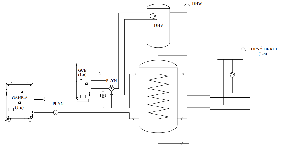
Dalším velice častým použitím kaskády vzduchového absorpčního čerpadla a kondenzačního kotle je kombinovaný ohřev vytápění a teplé vody. Zde se v praxi nejlépe osvětlilo zapojení tepelného čerpadlo do systému vytápění s průtokovým předehřevem teplé vody a odděleným ohřevem pomocí kondenzačního kotle. Schéma je na obrázku 3.
Obrázek 3: Schematické zapojení kaskády absorpčního čerpadla vzduch/voda a kondenzačního kotle pro vytápění a TV
Tepelné čerpadlo v tomto zapojení dokáže plně využít svůj potenciál pro potřeby topení a formou předehřevu pokryje i velkou část energie potřebné pro teplou vodu. Teplá voda je pak odděleně ohřívána na žádanou teplotu kondenzačním kotlem při velmi dobré účinnosti. Tím je zabráněno degradaci topného faktoru čerpadla požadavkem na vysoké teploty v době, kdy je žádaná teplota vody v systému vytápění nižší, než je požadavek pro teplou vodu. V létě, kdy spotřeba teplé vody není tak významná, ohřívá teplou vodu kondenzační kotel. Tím se zabrání krátkým a neefektivním startům tepelného čerpadla.
Ukázkou úspěšného zapojení kaskády absorpčních čerpadel a kondenzačních kotlů pro vytápění a ohřev teplé vody je ZŠ Svratka. Zde byl v rámci rekonstrukce (zateplení, výměna oken a výměna zdroje) nahrazen původní atmosférický kotel kaskádou čtyř absorpčních tepelných čerpadel a pěti kondenzačních kotlů. Kondenzační kotle byli zároveň využity pro ohřev teplé vody namísto původního elektrického ohřevu. Celou rekonstrukcí tak došlo nejen ke snížení spotřeby plynu pro vytápění o 70 %, ale také ke snížení spotřeby elektřiny o 35 %.
Chcete vědět detaily z realizace? → Vytápění tepelnými čerpadly se vzdáleným dohledem na ZŠ ve Svratce.
Obrázek 4a: Celková úspora plynu po rekonstrukci budovy
Obrázek 4b: Celková úspora elektřiny po rekonstrukci budovy
Absorpční tepelná čerpadla země/voda - vytápění a ohřev teplé vody v kombinaci se solárním systémem
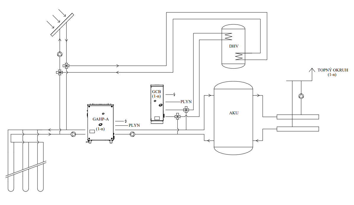
Druhou nejrozšířenější variantou absorpčního tepelného čerpadla je jednotka země/voda respektive voda/voda. Ta se používá stejně jako čerpadlo vzduch voda v kaskádě s kondenzačními ve výkonu od 50 do 500 kW. Její velkou výhodou je trvale vysoká efektivita využití plynu daná možností využívat geotermální energii případně jiný zdroj OZE (solární energii, odpadní teplo atd.). Schéma zapojení geotermální aplikace spolu se solárními kolektory je na obrázku 5.
Obrázek 5: Schematické zapojení kaskády absorpčního čerpadla země/voda a kondenzačního kotle pro vytápění
V případě kombinace se solárním kolektorem je solární kolektor využíván přednostně pro ohřev teplé vody. V případě, že je energie ze slunce nadbytek, je využívána pro regeneraci vrtů. Tepelné čerpadlo ohřívá vodu pro vytápění. Kondenzační kotel pak funguje jako záložní zdroj pro pokrytí výkonové špičky vytápění a jako alternativa v případě špatného počasí pro ohřev teplé vody.
Toto zapojení bylo použito na ZŠ v Dolním Újezdě. Zde bylo pouhou výměnou zdrojů tedy plynových kotlů za kaskádu absorpčních čerpadel, kondenzačních kotlů a solárních kolektorů dosaženo snížení spotřeby plynu o 40 % oproti předchozímu stavu.
Rádi byste znali podrobnosti z této reference? → Vytápění tepelným čerpadlem (země/vzduch) na ZŠ Dolní Újezd.
Další úspěšné aplikace
Podívejte se na naše další úspěšné aplikace v našem referenčním katalogu nebo na stránce reference.
Rychlý kontakt
Obchod:






